KJ1018F 自动网纹辊清洗机 循环清洗油墨 广州超声波清洗设备厂家 印刷滚抽清洗单槽
时间 :2026-05-04 点击 :3055
KJ1018F 自动网纹辊清洗机 循环清洗油墨 广州超声波清洗设备厂家 印刷滚抽清洗单槽


二、 给客户整机制作方案参考
1. 设计依据:


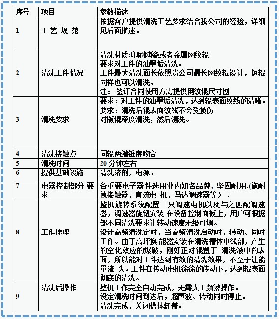
2. 工艺流程及主要参数表:


3. 设备结构组成
该设备是一台循环超声波清洗机,加配置 360°转动系统、从而使工件更加洁净,达到最 佳清洗效果且不伤害网纹辊。

4.由 1套转动系统、1套超声波清洗槽、1台超声波发生器、1 套自动上水系统、1个排液系统、机座、操作电气面板等组成。

二十余年老品牌 值得信赖!
我们的产品销往世界各地,品质保证!
备注:承接非标定制设备,因设备(产品)为定制!如需购买请咨询客服了解。
可拨:13535039077,咨询:020-84624798
